Aifa Consulting

ADVANCE YOUR HUMAN CAPITAL REPORTING & DISCLOSURE WITH ISO 30414:2025

Our ISO 30414:2025 expertise helps organisations manage human capital effectively, strengthen workforce governance, and communicate value with confidence. By aligning people data with leading sustainability frameworks, boards and executives gain a clear, comparable, and material view of how the workforce contributes to organisational performance.

What is ISO 30414:2025?

ISO 30414:2025 is the global standard for Human Capital Reporting and Disclosure (HCRD). It provides requirements and recommendations that enable organisations of any size or sector to generate, interpret, and disclose workforce information with clarity, comparability, and accountability.

The 2025 edition replaces the 2018 version and brings sharper focus to key areas including:

  • Required and Recommended Metrics: Defines 14 mandatory disclosure metrics and 55 recommended metrics, providing deeper insight tailored to organisation size and whether reporting is internal or external.
  • Materiality, Ethics & Human Rights: Strengthens expectations around reporting what is most significant for stakeholders and sustainability priorities, with expanded coverage of human rights, labour relations, fairness, and well-being.
  • Global Standards Alignment: Fully harmonised with GRI, IFRS/ISSB, ESRS, SASB, SEC, and TCFD frameworks, reinforcing human capital as a strategic intangible asset.
  • Continuous Improvement (PDCA): Introduces a structured Plan–Do–Check–Act approach, embedding human capital metrics into governance, risk management, performance evaluation, and long-term sustainability strategy.
  • Technology, Data & AI: Expands expectations for responsible use of digital tools, including AI-related risks and workforce impacts. Strengthens guidance on data privacy, security, taxonomy, traceability, and reporting integrity.
  • Workforce-Centred Reporting: Shifts from “employees” to “workforce,” emphasising FTE as the preferred unit of measure for more accurate and comparable disclosures.

The Human Capital Areas

ISO 30414 has reorganised the Human Capital Areas and updated them into a
structured set of 69 metrics that better reflect today’s workforce realities.

Why ISO 30414:2025 Matters to Your Organisation

ISO 30414:2025 is more than a reporting guideline; it is a strategic governance framework that positions human capital alongside financial and environmental disclosures as a critical driver of organisational value. The standard helps leadership teams understand workforce risks, performance, and opportunities through reliable, comparable, and decision-useful data.
  • Governance: Provides boards with standardised, evidence-based disclosures to oversee workforce risks, capability, and long-term value creation.
  • Investor Confidence: Delivers consistent, credible human capital information that improves transparency, reduces uncertainty, and supports informed investment decisions.
  • ESG Alignment: Embeds workforce practices into the organisation’s sustainability strategy, ensuring the “S” in ESG is measured and managed alongside financial and environmental outcomes
  • Intangible Value: Reframes people as a strategic asset, not a cost line, highlighting their impact on productivity and resilience.
  • Risk Management: Identifies and discloses material human capital risks, supporting proactive decision-making.

The Growing Relevance of HCRD

Human Capital Reporting and Disclosure (HCRD) has moved from an optional practice to a strategic requirement. Regulators, investors, and stakeholders now expect the same level of clarity on people as they do on financial and environmental performance. ISO 30414:2025 provides a recognised global framework to meet these expectations with structure, comparability, and credibility.

  • Competitive Differentiation: Organisations that adopt ISO 30414:2025 show transparency, accountability, and maturity in workforce management. This builds resilience, enhances employer brand, and attracts socially conscious investors.
  • Relevance to People Analytics: ISO 30414:2025 offers the measurement definitions, data structures, and reporting criteria that People Analytics functions rely on to produce consistent, interpretable, and decision-ready workforce insights.
  • Regulatory Momentum: Global sustainability and reporting frameworks increasingly require workforce-related disclosures. ISO 30414:2025 equips organisations with a ready-to-use structure to align with emerging regulatory expectations.
  • Investor & Market Pressure: Workforce transparency is now a driver of enterprise value. Standardised HCRD makes human capital data comparable, credible, and material, enabling informed investment decisions and reducing risk perceptions.
  • Contributions to the SDGs: ISO 30414:2025 currently contributes to 6 of the United Nations Sustainable Development Goals.

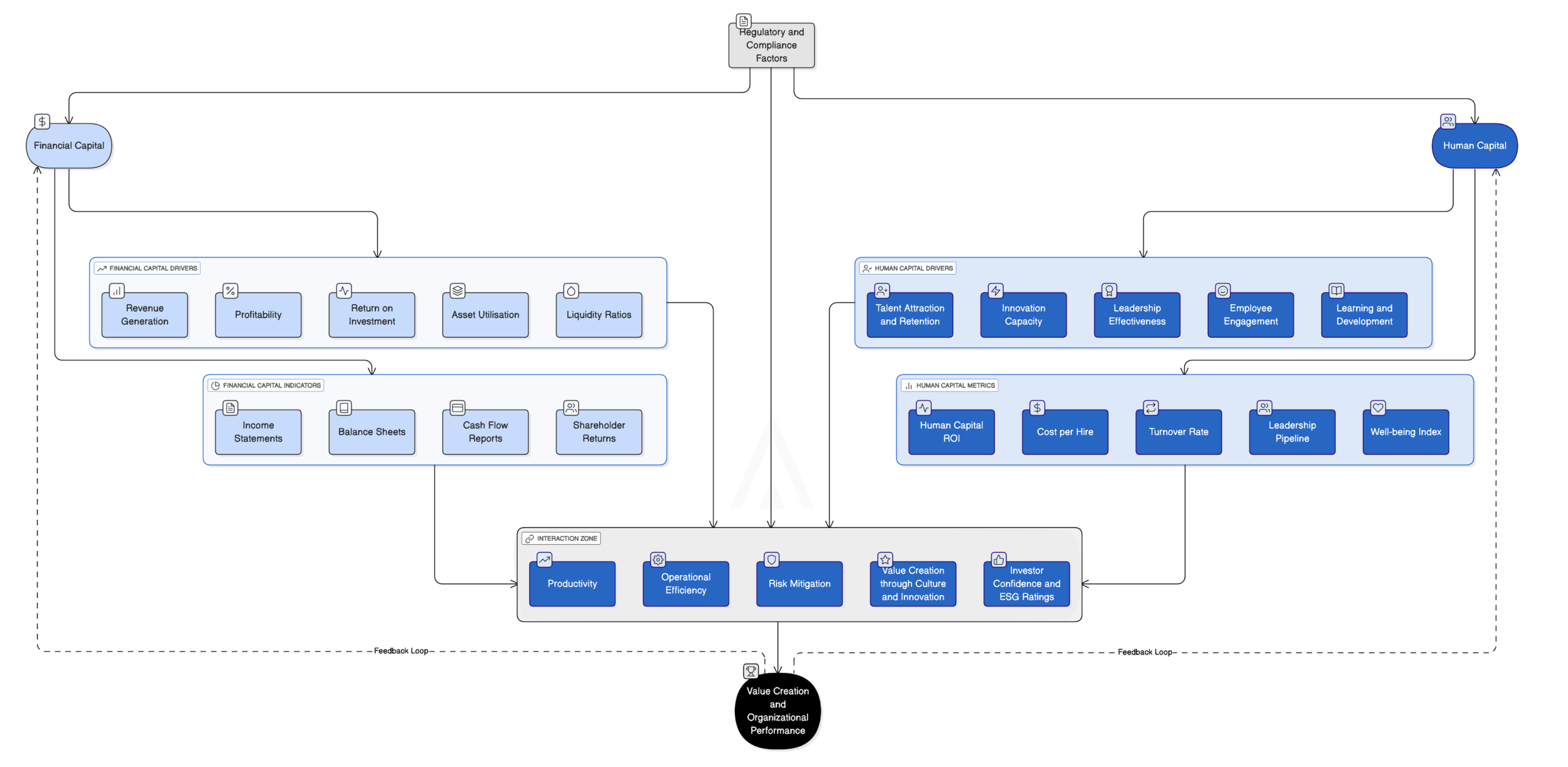
Human and Financial Capital Value Map (ISO 30414-Aligned)

This Human & Financial Capital Value Map reflects the core intent of ISO 30414:2025, which positions human capital as a strategic intangible asset directly linked to financial outcomes and organisational sustainability.

The latest edition emphasises systems thinking, materiality, and value creation, showing how workforce drivers—such as talent attraction, innovation capacity, leadership effectiveness, engagement, and well-being—translate into measurable financial performance indicators including profitability, productivity, operational efficiency, and investor confidence. By illustrating the interaction zone where human and financial capital converge, the map mirrors ISO 30414’s updated disclosure approach, harmonised with global sustainability frameworks, and reinforces the standard’s expectation that organisations demonstrate how human capital investments generate tangible economic and strategic value.

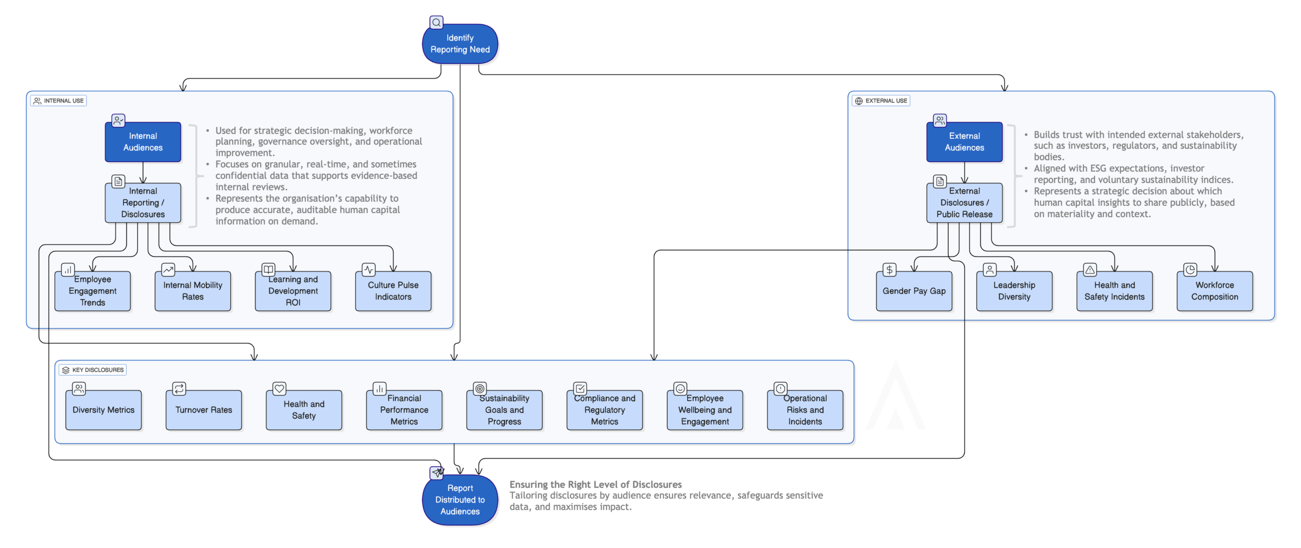
Reporting With Purpose: Matching Disclosure to Audience

This diagram shows how ISO 30414:2025 separates internal reporting from external disclosures to ensure that human capital information is shared with the right audience and for the right purpose.

ISO 30414:2025 establishes a clear distinction between internal disclosure and external release. Internal reporting provides accurate, auditable human capital information for governance, assurance, and decision-making. This pathway reflects an organisation’s readiness, discipline, and ability to produce reliable evidence for internal use. External disclosures, by contrast, represent a strategic choice to share selected human capital information with investors, regulators, markets, or other stakeholders. The standard does not mandate public release; it requires that the underlying data exists, is reliable, and can withstand independent review whenever needed.

This diagram illustrates how workforce information flows through these two pathways. Internal reporting supports operational planning, workforce analysis, governance reviews, and continuous improvement. External disclosures focus on transparency, regulatory alignment, ESG expectations, and investor confidence by offering material insights into workforce performance and organisational value creation. People Analytics enables both pathways by ensuring that workforce data is interpreted consistently and used in line with the purpose and audience of each disclosure type.

Our ISO 30414: 2025 Services

Aifa Consulting provides end-to-end ISO 30414:2025 advisory, training, assessment, and certification services that help organisations build structured human capital reporting and disclosures. We implement the standard’s required and recommended metrics by designing practical systems, processes, dashboards, and documentation that strengthen governance, ESG alignment, and organisational performance. Our support ensures that human capital information is reliable, auditable, and ready for both internal reporting and external disclosure

Advisory & Implementation

We help organisations implement the required and recommended metrics of ISO 30414:2025 by designing documentation, systems, dashboards, People Analytics integration, and reporting structures that strengthen governance, ESG alignment, and human capital reporting

Professional Certification (Individuals)

We offer competence-based professional certifications Practitioner, Assessor, and Consultant equipping individuals with the skills to support or lead ISO 30414 implementation, reporting and internal assessment.

Organisational Assessment & Certification

We conduct independent assessments of organisational alignment with ISO 30414:2025 and offer certification options that verify the reliability, clarity, and auditability of human capital reporting and disclosures.

Masterclasses & Leadership Series

We build organisational capability through masterclasses, leadership programmes, and targeted role-based training covering ISO 30414 metrics, taxonomy, evidence requirements, reporting principles, and governance expectations.

For Boards: Programmes focus on oversight, materiality, governance responsibilities, and interpreting human capital disclosures for strategic decision-making.

For Senior Leadership: Sessions emphasise leadership accountability, reporting expectations, risk management, and aligning human capital practices with organisational performance and ESG goals.

For HR and People Analytics Teams: Training covers the practical application of ISO 30414—metrics, evidence gathering, documentation, data structures, dashboards, and internal reporting processes.

Why Choose Us

We bring recognised expertise in human capital reporting and disclosure, combining technical mastery of the standard with practical experience supporting organisations across sectors.

Regional Leadership with Global Alignment
As HR Metrics’ strategic partner in Africa, we deliver solutions that reflect global best practice while addressing regional realities, regulatory context, and sustainability expectations.

Independent, Governance-Led Perspective
We maintain clear separation between implementation support and certification, ensuring objective, trusted assessments that meet governance, assurance, and stakeholder expectations.

Proven Capability in Turning Data into Strategic Insight
Our approach helps organisations transform people data into clear, comparable, and decision-ready insights that strengthen governance, ESG alignment, and organisational performance.

Trusted by Boards, Executives, and HR Leaders
Our work is grounded in rigour, transparency, and strategic relevance—helping leadership teams build confidence in their human capital reporting and long-term value creation.

Take the Next Step

Whether your goal is to strengthen internal capability, prepare for certification, or enhance board-level reporting, Aifa Consulting provides the expertise to guide your organisation through ISO 30414:2025 with clarity and confidence. Connect with us to explore how our advisory, training, and certification services can support your human capital reporting and governance objectives.